
系統概述
變頻型應急電源是一種專為重要動力設備設計的可變頻三相應急電源系統。針對電機類動力負載(如水泵、風機)進行優化,可根據電機啟動方式(直接啟動、軟啟動、變頻啟動)智能匹配輸出容量,有效解決電機在應急情況下的“啟動難”與“平穩運行”問題。
對于工業生產中的關鍵設備,如冶煉爐主傳動、反應釜電機、測試臺等,該系統支持“N+1”并聯冗余或“雙機熱備”架構,確保單點故障不影響整體運行,保障生產過程的連續性。變頻型應急電源是化工、冶煉、能源重工等領域保障動力可靠性的核心防線。
產品特點:
智能適配:可根據電機啟動方式(直啟、軟啟、變頻)自動匹配相應容量。
高可靠架構:支持“N+1”并聯冗余及雙機熱備,實現不間斷切換運行。
高精度輸出:穩壓穩頻精度高(頻率±0.1Hz),具備強諧波抑制能力。
啟動能力強:可直接帶動1.5~2倍額定功率電機滿載啟動,無需額外擴容。
智能監控系統:實時監測回路負荷、電網及應急電源狀態,數據精準可靠。
安全冗余設計:充電機與輔助電源雙重冗余,配備電網旁路與維修旁路。
可定制化控制:支持按現場需求設定主備運行模式,實現智能平滑切換。
工作原理


該系統監測到主泵發生開路、短路、堵轉或缺相等故障時,應急電源將自動停止主泵運行,并快速切換至備用泵,同時通過人機界面發出聲光報警。在正常運行時,也可通過手動操作或預設定時方式切換主備泵,以均衡設備負荷,延長系統整體使用壽命。
供電方面,當電網電源正常時,電網與蓄電池組共同為逆變/變頻器供電,驅動主泵工作;同時電網通過AC/DC充電機為蓄電池組充電儲能。若電網電源異?;蛑袛?,系統將無縫切換至蓄電池組單獨供電,確保主泵持續不間斷運行。


在需要復雜連續過程控制的自動化工業生產場景中,通過變頻型應急電源系統與分布式控制系統(DCS)構建的通信網絡,可以實現兩者之間的協同工作。該系統在電源內部增設逆變/變頻器及切換裝置,使得各生產環節的負載能夠獨立受控,從而為不同環節的設備提供不間斷運行保障。同時,DCS系統可實現狀態監測、故障報警以及對各路逆變/變頻器的啟停操作,使生產控制流程更加開放、靈活,便于日常維護與管理。
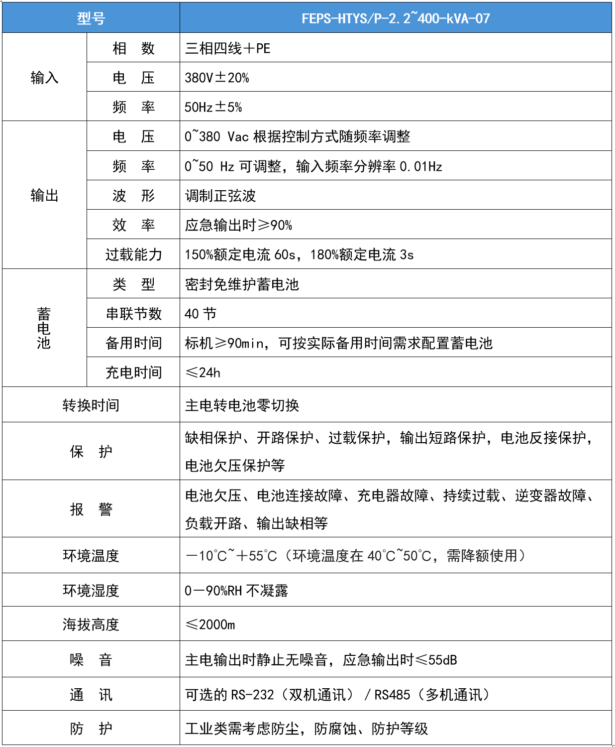
技術規格表

